DM311A Datasheet, Switch, Fairchild Semiconductor
DM311 FAIRCHILD Other Components - Veswin Elect...
Deutsche Bahn Baureihe 311
10pcs Dm311 Dip Fsdm311 Dip8 New Original - Int...
DM311_177656.PDF Datasheet Download --- IC-ON-LINE
DM311 Datasheet PDF , Fairchild : Green Mode Fa...
100% New original DM311 EM311Z 8 IC|Replacement...
DM311 datasheet(1/19 Pages) FAIRCHILD | Green M...
DM311|dm311| - AliExpress
10pcs/lot FSDM311 DIP 8 DM311 DIP8 LCD manageme...
EZ Digital DM311 Handheld Digital Multimeter, 2...
DM311 FSDM311 integrated circuit-in Integrated ...
DM311 datasheet(2/19 Pages) FAIRCHILD | Green M...
DMR Radio_Products_MYT Electronics Co., Ltd.
DM311 FSDM311|fsdm311| - AliExpress
DM311 Datasheet PDF - Fairchild Semiconductor
C5027 R Datasheet Pdf - trainerredled
DM311 Original supply, US $ 0.35-0.47 , [Fairch...
Fortron BlueStorm II (FSP500-60GLY) nothing but...
Statens Järnvägar , Schwedische Staatsbahn Baur...
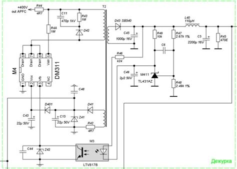
Dm311 микросхема схема включения
DM311 Datasheet(PDF) - Fairchild Semiconductor
DM311 datasheet(3/19 Pages) FAIRCHILD | Green M...
FA5502M 5502M 5pcs/lot FA5502M 5502M 5pcs/lot
DM211 DM-211 Megnetoresistance Element SONY, ww...
Digital Multimeter DM-311 Equipment Gold Star C...
10pcs/lot FSDM311 DIP-8 DM311 DIP8 LCD Manageme...
Free shipping 10pcs/lot FSDM311 DM311 DIP8 LCD ...
DAM-311 - Digitales Einbauinstrument - ACS-CONT...